ReRender

Casa Unifamiliar,
Pós-moderno Brincalhão
Original
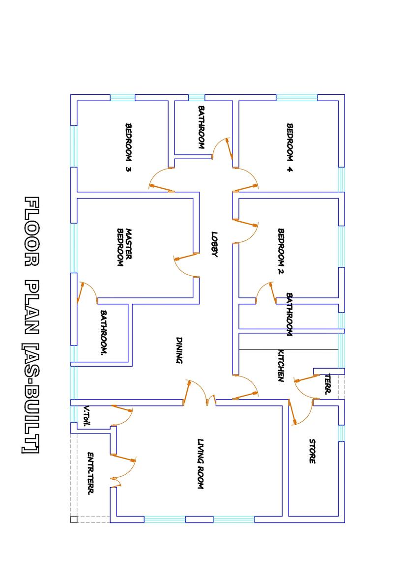
Source Image
Enviado
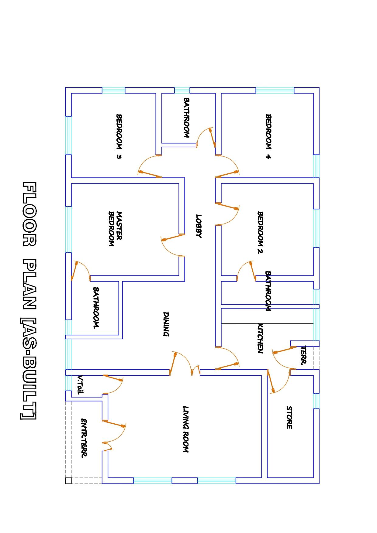
Gerada(768x1088)
source
3.48%
Result Images
Result Images
Result Images

An incredibly lifelike, richly detailed, photorealistic aerial view of a single-family home floor plan. The scene is illuminated by bright, evenly distributed light, creating a clear and informative perspective as if viewed from directly above. Captured with a wide-angle lens, emphasizing the layout and flow of the interior spaces, this image showcases a playful, post-modern architectural design. The walls are rendered in a crisp white, providing a clean backdrop for the distinct room labels such as "Master Bedroom," "Bedroom 2," "Bedroom 3," "Bedroom 4," "Living Room," "Dining," "Kitchen," "Bathroom," "Lobby," "Store," "Entrance Terrace," and "Veranda." Doors are depicted as swinging open into each room, suggesting movement and accessibility, with their openings cast in a warm, inviting orange. Subtle blue lines trace the exterior boundaries and windows, hinting at the structure's connection to the outside. The composition is meticulously organized, allowing for a comprehensive understanding of the home's spatial arrangement, with each area clearly delineated and proportional. The overall impression is one of modern, functional design with a touch of whimsical flair, presented as a technical yet aesthetically pleasing architectural photograph.


Use the extensionSketchUp
Follow usInstagramYouTubeLinkedIn
Join the discussionReddit